产品介绍
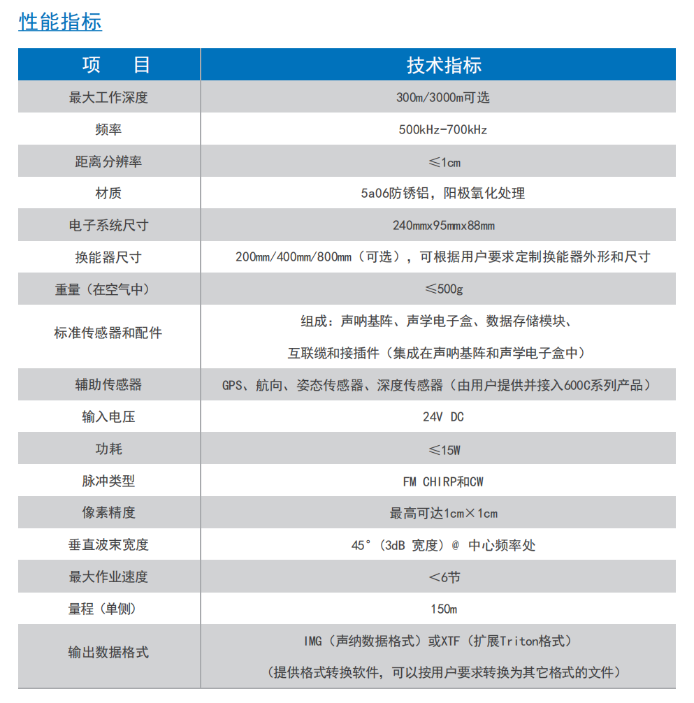
高清侧扫成像声呐(YQ-SSS5161)涵盖了 500kHz-700kHz 频率范围。采用 CW 和宽带 CHIRP 两种信号体制,由用户软件配置, 调整信号体制,适合不同的应用环境。
高清侧扫成像声呐(YQ-SSS5161)为组件型,主要由声呐基阵、声学电子盒、数据存储模块、互联缆和接插件(集成在声呐 基阵和声学电子盒中)组成,可采用 ROV、AUV、无人船等平台分体式安装,应用于水下成像、搜索和救捞等。

典型应用
● 地形调查,水下目标搜索 ● 水文调查
● 浅海/内陆水域调查 ● 水下考古调查
● 悬浮/沉底水雷搜索 ● 海底宝藏/沉船搜寻
● 港口运维以及港口保卫 ● 水下沉船船体调查

产品特点
● 500-700 kHz(软件可灵活配置)
● 宽带CHIRP和CW信号体制(软件配置选择)
● 24V DC供电
● 5a06防锈铝合金外壳,阳极氧化处理
● 全千兆以太网数据和控制接口
● 自带数据存储模块,可完成数据实时存储